H.F.R.I. Portal

Organisation Chart

H.F.R.I. has a bottom-up form of governance. The governing bodies of H.F.R.I are the following: General Assembly, Scientific Council, Director and Deputy Directors. The Advisory Committee and the Thematic Advisory Committees have an advisory role.

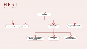
The Administration includes: the Directorate of Administrative and Research Affairs (headed by the Administrative Director), the Independent Financial department, the Independent Legal Office, the DPO and the Internal Audit Office.

The Administrative Director is responsible for the Administrative Services Department, the Technical Support Department and Research Projects Department.